銷售經理:李經理
銷售電話:19157135090
銷售QQ:858406657
公司地址:山東省濰坊市高新區金馬路一號歐龍科技園
匠心于行,品質看得見
銷售經理:李經理
銷售電話:19157135090
銷售QQ:858406657
公司地址:山東省濰坊市高新區金馬路一號歐龍科技園






















配套齊全:該儀器集藥、器、儀為一體,攜帶方便,相當于一個小型移動實驗室,無需用戶自配附件,亦可靈活野外流動測試。適于農業服務部門或農資經銷商、高教院校、科研院所、合作社、肥料廠商、大種植戶測土施肥和鑒別肥料真假及環保檢測應用。
檢測功能全:測試項目國內外全面,除標配試劑外,其他各類藥劑均可加配選購。
操作簡便、速度快捷,配套整套附件及成品藥劑開瓶即用,無須配置。
性能可靠:工作穩定性優于國家標準JJG179-90指標的6倍,重復性達到光柵型分光光度計指標水平。
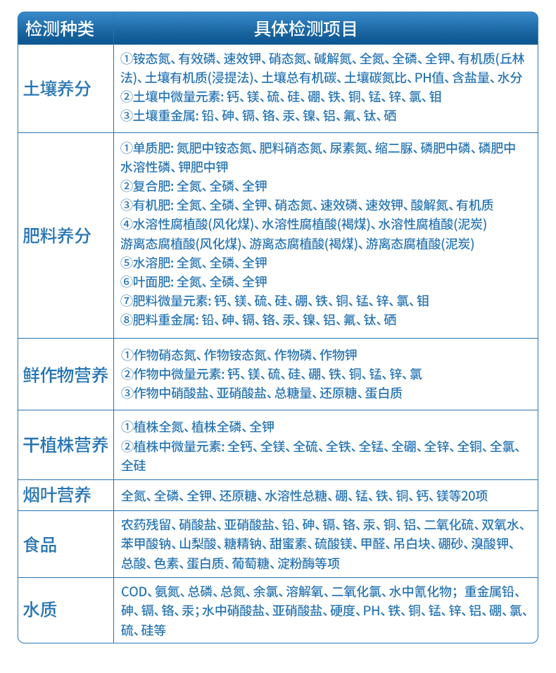
1、土壤養分:●土壤銨態氮、土壤有效磷、土壤速效鉀、土壤硝態氮、土壤水解氮、土壤全氮、土壤全磷、土壤全鉀、土壤有機質(丘林法)、土壤有機質(浸提法)、土壤總有機碳、土壤碳氮比、PH值、含鹽量、水分。●土壤中微量元素:土壤鈣、土壤鎂、土壤硫、土壤硅、土壤硼、土壤鐵、土壤銅、土壤錳、土壤鋅、土壤氯、土壤鉬;●土壤重金屬:土壤鉛、土壤砷、土壤鎘、土壤鉻、土壤汞、土壤鎳、土壤鋁、土壤氟、土壤鈦、土壤硒。
2、肥料養分:●單質肥:氮肥中銨態氮、肥料硝態氮、尿素氮、縮二脲、磷肥中磷、磷肥中水溶性磷、鉀肥中鉀;●復合肥全氮、復合肥全磷、復合肥全鉀;●有機肥全氮、有機肥全磷、有機肥全鉀、有機肥硝態氮、有機肥速效磷、有機肥速效鉀、有機肥酸解氮、有機質;●水溶性腐植酸(風化煤)、水溶性腐植酸(褐煤)、水溶性腐植酸(泥炭)、游離態腐植酸(風化煤)、游離態腐植酸(褐煤)、游離態腐植酸(泥炭);●水溶肥全氮、水溶肥全磷、水溶肥全鉀;●葉面肥全氮、葉面肥全磷、葉面肥全鉀;●各種肥料微量元素:肥料鈣、肥料鎂、肥料硫、肥料硅、肥料硼、肥料鐵、肥料銅、肥料錳、肥料鋅、肥料氯、肥料鉬;●肥料重金屬:肥料鉛、肥料砷、肥料鎘、肥料鉻、肥料汞、肥料鎳、肥料鋁、肥料氟、肥料鈦、肥料硒。
3、鮮作物營養:●作物硝態氮、作物銨態氮、作物磷、作物鉀;●作物中微量元素:作物鈣、作物鎂、作物硫、作物硅、作物硼、作物鐵、作物銅、作物錳、作物鋅、作物氯、作物鉬;●作物中硝酸鹽、亞硝酸鹽。
4、干植株營養:●植株全氮、植株全磷、植株全鉀
5、煙葉營養:●全氮、全磷、全鉀、還原糖、水溶性總糖、硼、錳、鐵、銅、鈣、鎂等20項。
6、食品(水果、蔬菜等):●硝酸鹽、亞硝酸鹽、重金屬(鉛、鉻、鎘、砷、汞)等項。
7、水質中:●銨態氮、水中磷、水中鉀、硝酸鹽、亞硝酸鹽、硬度、PH、鐵、銅、錳、鋅、硼、氯、硫、硅、鉬等
土壤中速效N、P、K等多種養分一次性同時浸提測定(農業部速測行業標準起草者)。
肥料中氮(N)、磷(P)、鉀(K)等養分同時、快速、準確檢測。
測試速度:正常熟練程度下:
測一個土壤樣品(N、P、K)三項需要20分鐘(含藥劑準備及土樣前處理時間),同時檢測三個土壤樣品(N、P、K)≤40分鐘,同時測8個土樣≤1小時。
測試一個肥料樣(N、P、K)≤50分鐘,同時檢測三個肥料樣品(N、P、K)≤1.5小時。
土壤氮磷鉀誤差≤1%,有機質誤差≤2%,微量元素相對誤差≤5%;肥料單項誤差≤0.5%,氮磷鉀三項誤差≤1%;
重金屬相對誤差小于等于5%。
★1、Android安卓智能操作系統,主控芯片采用ARM Cortex-A7,RK3288/4核處理器,主頻1.88Ghz,運轉速度更快速,穩定性更強。
★2、采用精密旋轉比色池設計(專利號:ZL 2018 2 1777724.7),光源一致性更加精確,保證檢測精度。
★3、12個旋轉檢測通道,一次性可快速檢測12個樣品,極大提升檢測效率,降低檢測成本。
★4、采用高精度濾光片技術自主專利分析方法(專利號:ZL 2020 2 1763837.9),權威認證。
★5、檢測過程中內置校準功能,智能恒流穩壓,光強自動校準,確保檢測準確度,取得中國計量科學研究院的《校準證書》。
★6、儀器標配wifi無線上傳、GPRS無線遠傳功能,戶外可配置4G聯網傳輸,快速上傳數據。
★7、配有智慧云農業平臺,儀器連入無線網絡后,可將檢測數據可選擇性或批量無線上傳,方便用戶進行長期數據管理和可視化分析。
8、儀器配同時具有USB接口、以太網接口,內置大容量內存,并可隨時用U盤拷貝數據。
★9、可用手機隨時登錄云平臺在線移動查看歷史數據
★10、內置作物專家施肥系統,可對百余種全國農業經濟作物、果樹等的目標產量計算推薦施肥量,依據施肥配方科學指導農業生產。測土配方施肥結果可打印,打印內容包含:作物種類、肥料種類、目標產量、需求總量、建議施肥方案。
11、內置植物營養診斷標準圖譜,根據各農作物營養缺失的圖片,進行葉面對比,診斷豐缺。
★12、4波長專業測試冷光源(紅、藍、綠、橙),光源波長穩定,長時間連續工作光源無溫漂現象,壽命長達10萬小時級別,重現性好,準確度高。
13、比色池部分采用標準1cm比色皿,無機械位移及磨損,光路測試定位精確,有效屏蔽外光干擾,保證檢測結果優于國標要求。
★14、儀器系統內帶有樣品前處理操作視頻,各種樣品檢測方法點擊視頻模塊即可觀看,檢測人員無需自學說明書,指導教學方便快速,方便新手快速操作。
15、內置新一代高速熱敏打印機(無需色帶),打印內容包含:檢測單位、檢測人員、檢測項目、通道號、吸光度、養分含量(mg/kg)、檢測時間、以及二維碼等信息
★16、高靈敏7寸真彩觸摸屏,采用更加高效和人性化操作,高清晰高交互顯示,大程度降低傳統儀器的繁瑣操作和失誤,并取得多項《軟件著作權》。
17、內置時鐘功能,方便操作時間記錄,長期歷史追溯。
18、可設置多賬戶賬號密碼登錄,高效UI交互界面,不同的用戶可自由添加編輯檢測信息,保存后可長期使用。
19、GPS功能:可在野外作業時記錄經緯度地點,滿足特殊用戶需求。
20、內置低電壓提示功能,可在檢測時明確電量,避免測試數據偏移,同時具有斷電保護功能,斷電自動保存數據,防止數據丟失。
21、交直流兩用供電方式,內置大容量充電鋰電池,滿電狀態下可連續工作10余小時,同時可外接車載電源蓄電。
★22、儀器具有中英文切換功能,可滿足出口要求。
23、高強度PVC工程塑料手提箱設計,堅固耐用,便于攜帶。
1.電源:交流 220±22V 直流 12V+5V(儀器內置鋰電池也可用車載電源)
2.功率: ≤5W
3.量程及分辨率:0.001-9999
4.重復性誤差: ≤0.02%(0.0002,重鉻酸鉀溶液)
5.儀器穩定性:一個小時內顯示數字無漂移(透光度測量);兩個小時內數字漂移不超過0.3%(0.003,透光度測量)、0.001(吸光度測量)。
6.線性誤差: ≤0.1%(0.001,硫酸銅檢測)
7.靈敏度:紅光≥4.5 ×10-5 藍光≥3.17×10-3 綠光≥2.35×10-3 橙光≥2.13×10-3
8.波長范圍 :紅光:680±2nm; 藍光:420±2nm; 綠光:510±2nm;橙光:590±4nm
9.PH值(酸堿度): (1)測試范圍:1~14 (2)精度:0.01 (3)誤差:±0.1
10.含鹽量(電導):(1)測試范圍:0.01%~1.00% (2)相對誤差:±5%
11.土壤水分技術參數水分單位:﹪(g/100g);含水率測試范圍:0-100﹪;誤差小于0.5%
12.顯示屏分辨率:1024*600
13.抗震等級:IP65
14、儀器尺寸:48×34.5×22cm
15、主機凈重:5.2kg
儀器整機質保五年,終身免費維修服務,免費郵寄儀器、免費培訓。
終身免費提供土肥等農業相關技術支持!
| 儀 器 箱 | 藥 品 箱 | ||||
| 序號 | 名稱 | 數量 | 序號 | 名稱 | 數量 |
| 1 | 儀器 | 1臺 | 1 | 藥品箱 | 1臺 |
| 2 | PH計 | 1支 | 2 | 氮磷鉀有機質試劑 | 1套 |
| 3 | TDS計 | 1支 | 3 | 定性濾紙 | 1盒 |
| 4 | 電子稱(100g/0.01g) | 1臺 | 4 | 比色皿 | 10個 |
| 5 | 鋁盒 | 1個 | 5 | 玻璃試管 | 12支 |
| 6 | 洗耳球 | 1個 | 6 | 塑料試管 | 20根 |
| 7 | 玻璃攪拌棒 | 1根 | 7 | 三角瓶100ml | 2個 |
| 8 | 玻璃移液管1ml | 1根 | 8 | 試劑瓶 | 1個 |
| 9 | 玻璃移液管2ml | 1根 | 9 | 量筒50ml | 1個 |
| 10 | 玻璃移液管5ml | 1根 | 10 | 塑料滴管 | 12根 |
| 11 | 玻璃移液管10ml | 1根 | 11 | 試管架 | 1副 |
| 12 | 打印紙 | 1卷 | 12 | 試管刷 | 1支 |
| 13 | 說明書 | 1本 | 13 | 洗瓶 | 1個 |
| 14 | 合格證/保修卡 | 1份 | 14 | 稱量勺 | 1套 |
| 15 | 電源適配器 | 1臺 | |||
農獸藥殘留檢測儀:確保食品安全,一機搞定農獸藥殘留檢測
2023-12-08農獸藥殘留快速檢測儀:保障食品和水產品的安全
2023-11-08超微量分光光度計:精準定量核酸、蛋白和細菌濃度的跨學科應用
2023-10-09辣椒素檢測儀:天然辣椒素檢測工作原理
2024-04-30真空氣氛爐如何在高溫下實現潔凈熱處理?工作原理詳解
2025-07-09葉綠素ab值檢測儀的檢測原理是什么?
2024-04-16便攜式油液顆粒計數器的工作原理及應用介紹
2024-04-02土壤養分速測儀廠家優云譜:以智能檢測技術,引領科學施肥新時代
2025-12-10多參數水質檢測儀:解讀水體的健康密碼
2023-09-19多參數水質檢測儀:全面監控水質,保衛水源安全
2024-01-02優云譜智能動態配氣儀:重塑高端氣體應用,以精準定義行業標準
2025-12-03農獸藥殘留檢測儀:確保食品安全,一機搞定農獸藥殘留檢測
2023-11-14